据北京大学官方消息,11月9日,北京大学第一医院肿瘤转化研究中心张宁团队、北京大学生物医学前沿创新中心(BIOPIC)张泽民团队、北京大学人民医院肝胆外科朱继业团队合作,在《Nature》上发表研究论文,介绍了在癌症尤其是肝癌治疗方面的重大发现。
该研究首次在单细胞精度定义了肝癌的五种免疫微环境亚型(TIMELASER),探究了其细胞组成、空间分布、基因组特征和趋化因子受体-配体网络。
首次全面揭示肿瘤相关中性粒细胞(TAN)的异质性,发现并验证CCL4+、PD-L1+ TAN两个关键亚群的促肿瘤机制。
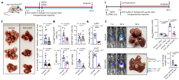
最终通过构建小鼠肝癌模型,从In vitro,Ex vivo,In vivo三个层面,逐步深入地证明靶向肿瘤相关中性粒细胞有望形成新的肝癌免疫治疗方案,为肝癌的基础研究和临床诊疗提供了关键信息。

本研究的实验设计
研究人员根据免疫细胞的状态,首次在单细胞层面的精度上,总结提出五种免疫微环境亚型(TIMELASER),分别是:免疫激活型、髓系富集免疫抑制型、基质富集免疫抑制型、免疫排斥型、免疫驻留型。
其中,第二种和第三种微环境会抑制、阻止免疫细胞正常工作,使之无法吞噬杀死癌细胞,导致癌症恶化。

肿瘤免疫微环境的5种亚型(TIMELASER)示意图
进一步研究首次全面揭示了肿瘤相关中性粒细胞(TAN)的异质性,发现具有一定免疫功能的中性粒细胞发生了“叛变”,不仅不杀死癌细胞,反而带动免疫细胞“罢工”,放任癌细胞。
因此,如果能提供一个新的改善免疫微环境的方向,肝癌治疗就有了希望。
中性粒细胞是人体最丰富的粒细胞类型,占人体所有白细胞的40-70%,具备强大的吞噬能力,是宿主抵抗入侵病原体的第一道防线。
本次实验对中性粒细胞的成功分析,其一得益于“无抗体富集”策略,即全盘研究细胞的策略。经过一年多的前期数据分析,团队才把这100多万个细胞的类别定出来。
最终,团队得到了涵盖了13个大类的89个小亚群,文章中首次发现了之前未报道的11种中性粒细胞。这次分出的89个亚群,也为今后癌症的精准治疗提供了分子遗传学的基础,不仅是对肝癌,对所有的癌症来说,都很有意义。

中性粒细胞亚群的组织分布、发育轨迹和癌种富集
通过构建小鼠肝癌模型,研究团队逐步深入地证明靶向肿瘤相关中性粒细胞有望形成新的肝癌免疫治疗方案,为肝癌的基础研究和临床诊疗提供了关键信息。
根据实验得出的确凿数据,团队提出,中性粒细胞可以是肝癌甚至是癌症治疗中的一个重要靶点。
这就为了今后肝癌乃至癌症治疗提供了一个非常重要且关键的入口,在此基础上进行研究和突破,关于肝癌会有更好的治疗方法和诊断方法。
事实上,这份研究不仅对肝癌,对所有的癌症都很有意义。
肝癌被称为“癌中之王”。我国肝癌发病率占全球50%,死亡率占55%,每年约有50万人死于肝癌。

Anti-Ly6G抗体去除中性粒细胞可以有效缓解小鼠肝癌生长

